学校首页
设为主页
管理入口
首页
概况
招生工作
培养工作
学位工作
导师管理
研究生工作
工作动态
首页
>
学位工作
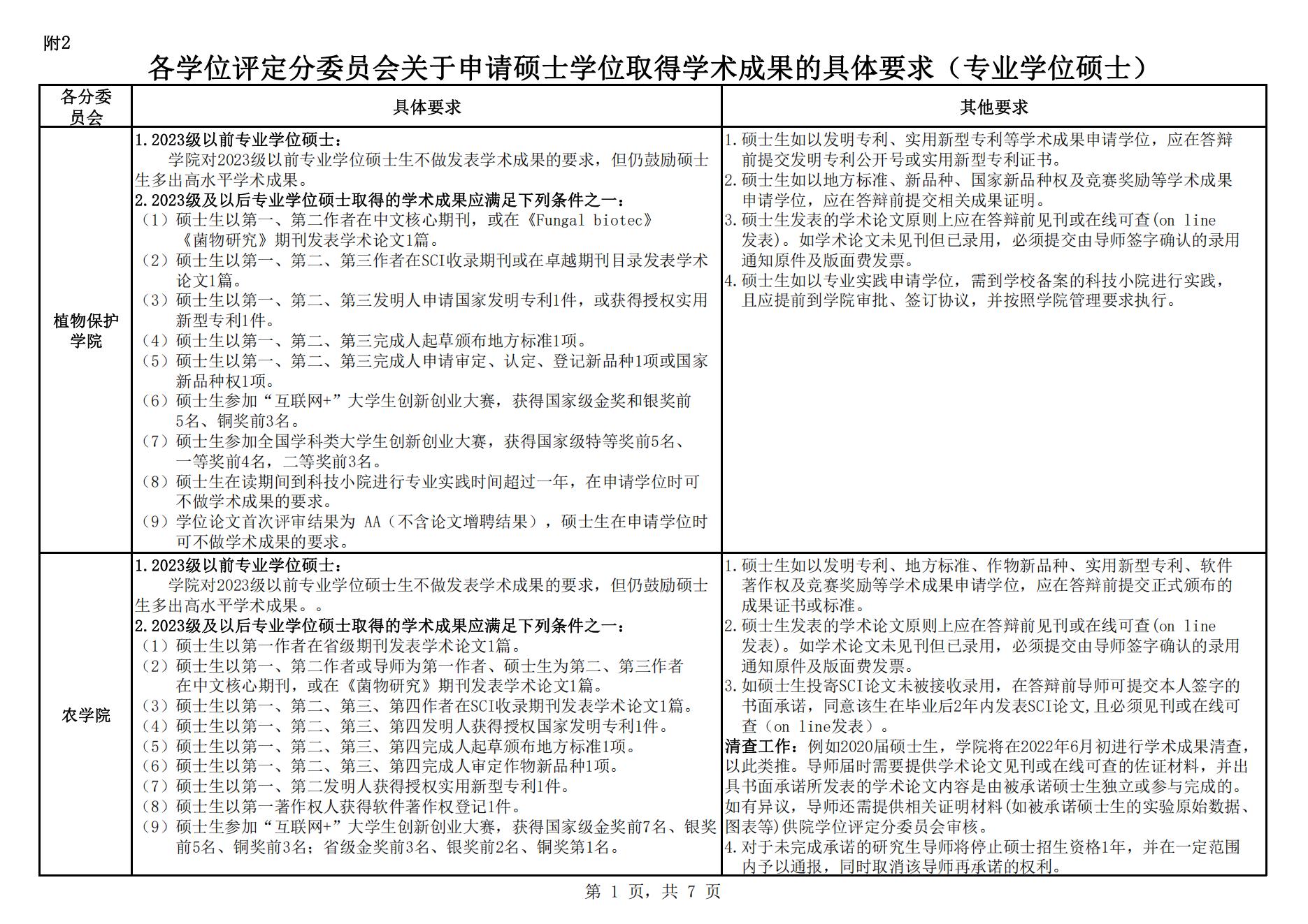
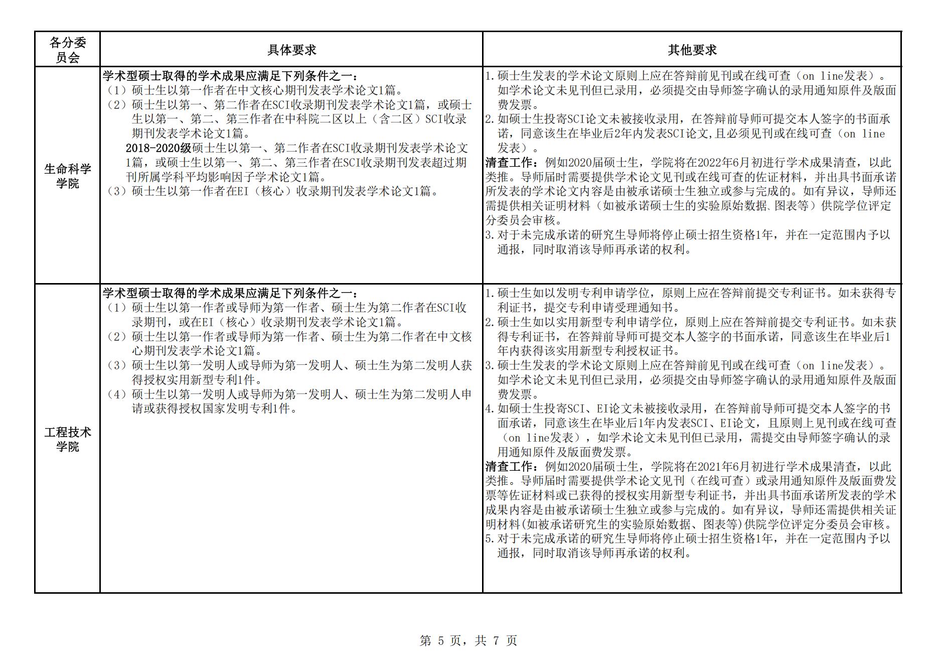
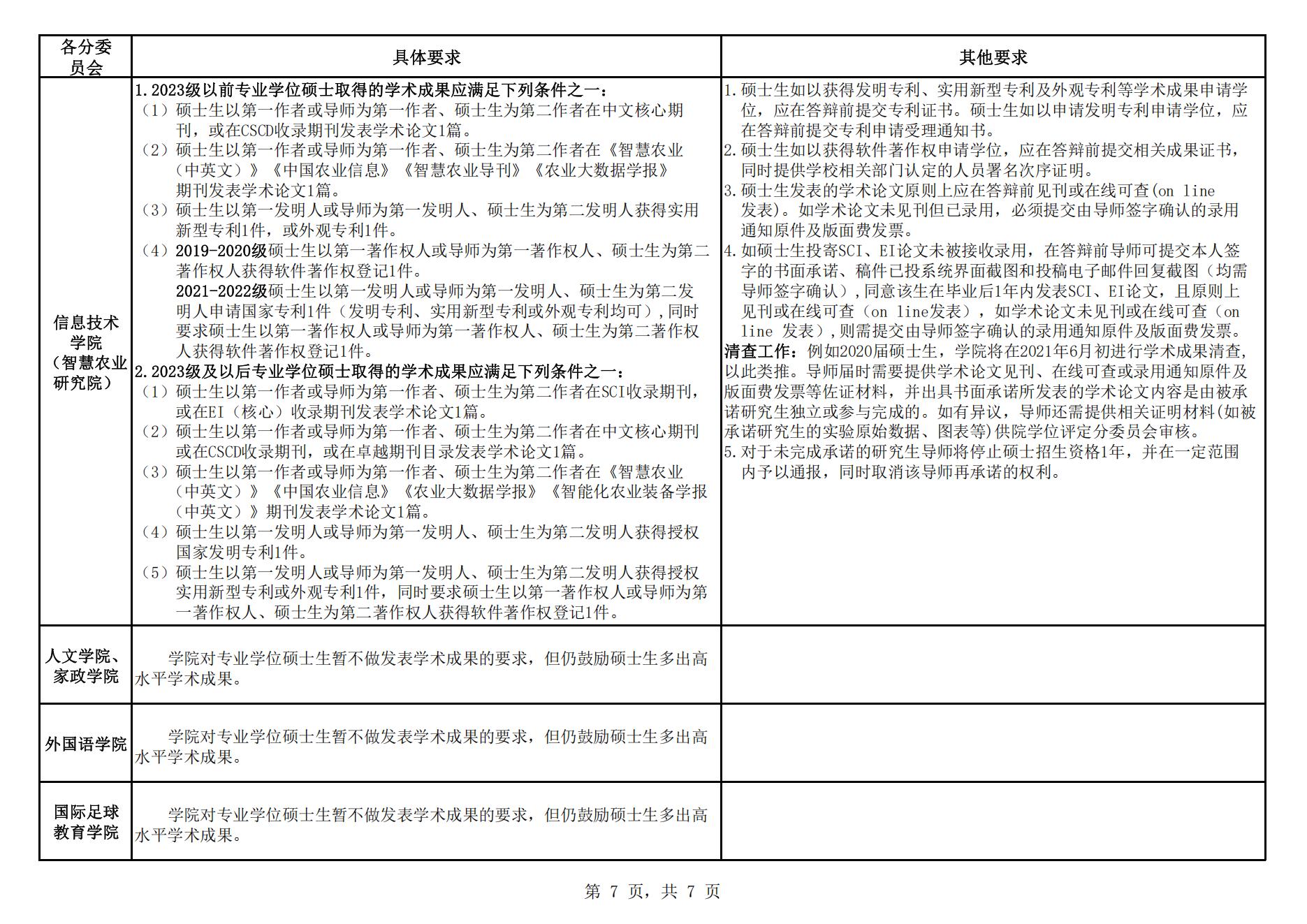
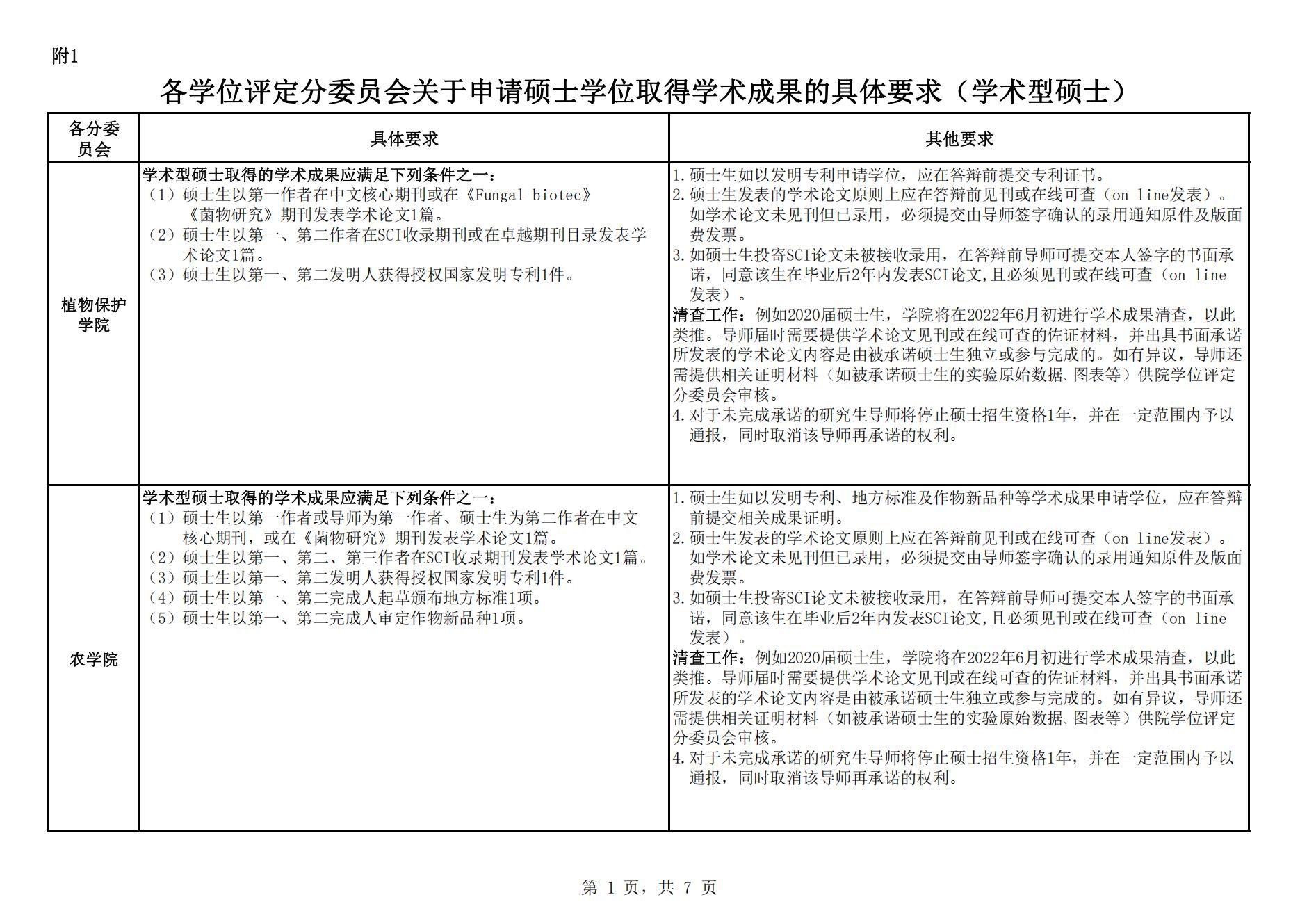
吉林农业大学关于申请硕士学位取得学术成果的规定--2023级及以前硕士执行